- 收藏
- 加入书签
基于概念构图 促进理解进阶
——以六年级上册《桥》为例
摘 要:本文把一节课题课的打磨、改进、展示全过程作为切入口,介绍了课题组的思考、改进、反思。同时也呈现了概念构图教学的“四图一思”课型。这是一堂基于概念构图促进语文理解进阶的课题课,值得大家一起来探讨、深入。
关键词:概念构图;语文;理解进阶
2021年5月27日-28日,浙江省教育科学研究优秀成果推广会暨“可见的学习与思维教学”研讨会在东阳市吴宁第五小学召开。在推广会上,我校校长介绍了课题成果《指向理解力的小学概念构图教学实践研究》。笔者作为课题组成员,全程参与了语文展示课——六年级上册《桥》的设计、打磨、改进、展示。这是一堂基于概念构图促进语文理解进阶的课题课,呈现了概念构图教学的一种课型。
概念构图是一种可看见的认知结构表示法,它以命题或概念为基础,用图的方式,对文章中的概念、字词、背景知识、结构等进行分类,然后找出各部分之间的联结关系,加上适当的联结语及联结线,以不同形式和符号呈现二维图解。它以图解空间呈现概念间的联结关系,旨在帮助学习者组织、整理、记忆和联结新讯息与先前知识的任何组织结构。它的最大特点在于使人的思维过程和理解进阶直观可视。
一、未成曲调先有情——准确领悟课题要义
“双减”之下,课堂教学效率的提高迫在眉睫。而观有些课堂,还是没有关注学生的理解力,以致学生理解层次不高,思维能力不强。究其原因,其中一个很重要的因素,就是学生的理解思维过程不可见,而概念构图可以把隐性的理解思维可视化,有助于结构化的理解。
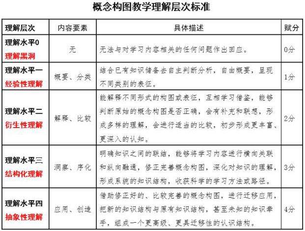
经过三年的实践研究,我们研读了大量的相关文献,进行了课题界定:理解力是指对某个事物或事情的认识、认知、转变过程的能力。在概念构图教学中,理解力依次表现为概括、辨析、建构、应用,反思贯穿教学全过程。同时,重点从两个方面做了探索:
一是架构了理解力的结构模型,将理解力提炼为五个要素,分别是概括、辨析、建构、应用、反思,每个要素有不同的表现形式;
二是形成了五个理解层次标准,便于在教学中评估判断理解层次;
二、拨开云雾见青天——精准把握教学内核
我们围绕两个关键问题,展开头脑风暴:第一、学生的初始理解如何体现?第二、如何“以图促思”实现思维碰撞,让理解进阶?
课题组老师们各抒己见,思维在碰撞中越来越清晰。《桥》和概念构图教学的课题结合点也建立起来了。综合大家的建议,最后确定:
一是要让“概念构图”的作用尽情发挥,在“思维可视化”的基础上,具备让学生的理解结构化、学习为长远发展服务的高阶价值;
二是确定本节课的设计理念是:以生为本、立意思维课堂;以“四图一思”为路径、建构高质课堂。关注知识、学法的质量和迁移,展开可视化、结构化的、指向理解力的深度学习,促进学生语文核心素养的发展。
三是结合课题成果“四图一思”架构教学路径为三大环节:第一环节是“学生初构,探究初始理解”,解决学生初始理解的呈现问题;第二环节是“以图促思,进行思维碰撞”,就是引导学生在论图、正图过程中,关注朗读、人物描写、结尾特点,在交流、合作中落实语文要素,感悟“老汉”这个人物形象并推广到这一类人;第三环节是“生成序化、能够理解关联”,就是总结出阅读小说的方法,并在下一课时可以迁移应用。
三、亲身下河知深浅——用心深入课堂实践
学生的预习构图,在故事情节上把握得比较好,但是对于环境描写关注得不多。于是,课题组确定了下面的教学流程并展开教学实践。通过多次试教、磨课、改进、完善,最终比较完美地呈现。
1.预学构图,呈现经验性理解
①同学们好,这节课我们要学习课文《桥》,课前每一位同学都把自己的理解画出来了,并且形成了自己小组的整体性理解。哪一个小组愿意带领大家来分享一下你们的学习成果?
②指名四组分享初构图。
2.合学正图,完善结构化理解
①合学“环境”
自学,小组讨论,集体交流。
小结:看来,环境描写是和情节相关的,它在推动着情节的发展。
②自学“情节 ”
最让你意想不到的情节是什么?它和人物形象有没有关系呢?
重点感悟:揪、一座山
小结:看来,情节和人物形象紧密相连,它在逐渐为读者丰富“老汉”这个人物形象。
③思辨“人物”
师:同学们,你觉得老汉这个形象真实吗?为什么?
生1:我觉得不真实,世间这样的人太少了,违背了常理。
生2:我觉得是真实的人物。每每有难,总有一群人会违背常理,做出我们难以想象的抉择。从老汉的身上,我们看到了许许多多像老汉一样的人。
……
师:所以,同学们的观点都对,老汉是虚构的,可是老汉的身上又有生活的影子。这就是小说,小说大多是虚构的,但有生活的影子。
④小组正图
同学们,请结合这节课学到的阅读小说的方法和知识,对预习构图进行修改、完善。
4.拓学用图,促进抽象性理解
学完了《桥》,这个单元还有两篇小说,你会怎么去学习呢?
在上述四个教学环节中,学生都在不断地进行对比反思、自我反思。这是推进理解进程的重要保障。他们也在反思中不断地自我觉察,优化自身的认知结构,修正概念构图,实现自我超越,完成真正意义上的知识建构。
可以说,以“概念构图”为追求的课堂,一定是关注学生的学习起点,关注学生的动态生成及生生互动的课堂,而绝非“满堂灌”的课堂。也正因此,这样的课堂对教师是挑战,也将锤炼教师的教学智慧。
(三)展开成效评价
为了科学评价,检测概念构图教学效果,课题组决定用理解层次表来推进教学,并以此为观察量表来进行课堂实践:
根据之前制定的理解层次标准,提炼出的不同理解水平的内容要素,分别按0-4分,给五个层次赋分,以便更好地量化分析。通过问卷调查和个别访谈、整理,得到前后测的对比情况。
从表中不难发现,学生对《桥》的理解水平有了一定的提升(平均分从前测的1.93分提高到后测的3.06分)。在后测中还可以发现,达到水平4的学生有22人(占48.9%),说明通过概念构图“四图一思”教学路径,学生不仅理解了这篇课文,感受了老汉这个人物形象,还提炼出了阅读小说的基本方法,并能够用这个方法迁移应用,这些都很好地证明了教学的有效性。不过,后测中还有19人停留在水平2(占42.2%),未形成结构化理解或抽象性理解,说明对于六年级的学生来说,要形成关联结构、学习策略,还是有一定的难度,需要多加练习才可以巩固。
四、万紫千红总是春——静心明辨走向未来
展示课后,与会专家评价《桥》这节课例,真实展示了概念构图教学在语文学科中的巧用、实用。值得点赞的是以下几个方面:
一是将零散知识结构化。《桥》一课中,本来内容很多很散,值得深究的点也很多,现在根据阅读小说的方法来展开教学,把多点、多法在课尾巧妙地收拢于板书中,把人物形象的感悟也紧密地结合在环境描写、情节推进中,打通了环境、情节、人物三者的内在联系。
二是让学习真实发生。概念构图课堂,四个环节紧紧扣住“图”,作为讨论、思辨的依据,促进了学生自觉调用认知经验参与分析、判断、推理等活动,完成自我优化和理解进阶。每一个环节都能够有效激活学生思维,促使他们发现思维中的盲点和亮点,实现不断向意义建构、方法优化、理解进阶、应用迁移的方向自主生长。
三是使理解进阶清晰。指向理解力的概念构图教学,以最直观的语言、最简洁的呈现,把不可见的思考路径一一呈现。在构图、论图、正图、用图的过程中,呈现学生不同层次的理解状态,随时进行调整,促使理解力深度进阶。
未来,课题组将继续发扬概念构图优势,提升课堂教学效率,为同行提供一条切实可行的“双减”路径。
【本文为国家社会科学基金“十四五”规划2021年度教育学一般课题“概念构图撬动教学深度变革的实践研究”(课题批准号:BHA210224)阶段性研究成果】




京公网安备 11011302003690号