- 收藏
- 加入书签
OBE理念下基于FiF平台的西部地区应用型本科高校大学英语视听说教学模式改革探析
【摘要】西部地区应用型高校的大学英语听说教学由于班额大、学时紧、学生语言能力差异化明显等因素的影响,长期以来存在着教学效果不佳、学生语言发展停滞的问题。在数字化和智慧化时代背景下,教育教学技术的提升为英语听说课程教学改革提供了新路劲。将FiF口语训练系统融入听说教学,通过混合式课堂教学模式构建、课外自主训练拓展、多元评价模式搭建、线上学习共同体搭建和学习成果第二课堂延展,为学生提供多元、立体、真实、智能的学习生态,提升学生自主学习能力与听说课程教学效果。
关键词:FiF口语训练系统,大学英语听说教学、人工智能伴学
一、引言
我国发展进入新纪元,国家和社会丞需精通专业知识、具备跨文化沟通与协作能力、具有国际视野的新时代人才。《大学英语教学指南》(2020版)明确指出“大学英语的教学目标是培养学生的英语综合应用能力,特别是听说能力,使他们在今后学习、工作和社会交往中能用英语有效地进行交际,同时增强其自主学习能力,提高综合文化素养,以适应我国社会发展和国际交流的需要。”1听说能力是不同语言背景下人们进行跨文化沟通的的重要组成部分,同时也是大学英语教育的核心关注点。然而受学时学分压缩、语言学习重视程度冲击、教学模式单一等因素的影响,大学英语听说教学已然成为高校外语教育中普遍面临的痛点与难点。随着互联网的广泛渗透和智慧教育平台的全方位普及,大数据时代已经悄然来临。2在此背景下,学生外语学习方式已经发生了深刻改变,从传统的机械式学习转变为自主性、开放性、泛在性的学习模式,而传统英语听说教学模式已不能满足学生发展需求,也无法保障国家与社会对人才素养的要求,因此,如何充分利用数字化学习平台,创新教学方式,推动大学英语听说课程教学改革,成为了当前西部地区高校外语教学丞待解决的问题。
二、西部地区应用型高校大学英语听说教学现状
笔者所在应用型本科高校人才培养定位是培养高素质、应用型,能服务于国家和区域经济社会、发展的人才。在以笔者所在学校为代表的西部应用型高校中,大学英语教学存在着诸多挑战与困境,听说课程更是缺乏重视和建设。在长期的以应试为导向的外语教学中,以四六级聚焦的英语阅读、写作、翻译技能成为课程教学的重心,听力教学虽有涉及,但学时过少,教学方法单一,教学效果甚微,口语教学更是无形被湮没。
(1)课程教学“失统”
听说教学缺乏系统性和连贯性,视听说教材主题语与综合课程教材主题互不相关,不同教学单元之间内容衔接不紧密,且传统教学中将语言技能教学割裂开来,忽视了服务于课程整体学习目标达成的统一规划和语言整体学习架构,导致学生难以形成完整的知识体系和技能框架。
(2)教学内容“失趣”
传统听说教学中以教材内容为主导,话题与学生学习生活的关联度不高、时代性不强,教学活动主要以听力输入、核对信息、技巧讲解、跟读模仿、口语交互模拟为主,教学活动设计缺乏与学生生活的贴近度、与学生专业发展的耦合性以及与伟大时代变革的契合度,创新性、趣味性、真实性和深度互动性严重不足,课堂教学难以激发学生学习兴趣和深度学习的探究欲,不能满足学生个性化学习需求。
(3)教学评价“失真”
传统听说教学评价方式单一,过度依赖笔试、现场交互或录音作业,评价维度偏客观化,创造性、思辨性的产出任务设计与评价较少,这难以全面且准确地衡量学生的实际听说能力和语言缺口和短板。同时,评价标准的不明确或过度主观化,使得教师在评价过程中易受个人偏好或经验影响,进而造成评价结果缺乏必要的客观性和公正性。此外,教学中还普遍缺乏形成性评价机制和及时反馈,导致学生难以及时了解自己的学习情况并明确改进方向,这直接影响了学习效果的提升和自信心的建立。
三、OEB理念对大学英语听说课程的指导
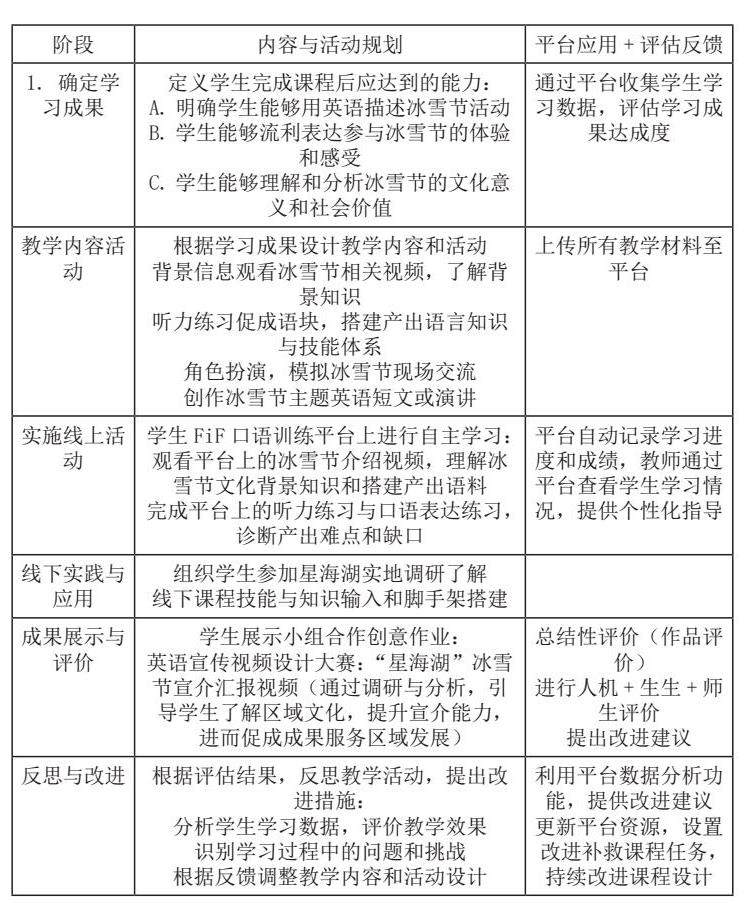
OBE,即成果导向教育,其核心理念是以结果、能力和目标为导向,倡导以学生中心,其核心思想是明确学习成果、学生中心、反向设计、提高期待和扩大机会、持续改进。该理念认为课程设计之初就明确学生完成课程后应具备的清晰、可测评的知识、技能和态度等具体学习成果。它倡导以学生为本的教学活动,注重培养学生的自主学习和问题解决能力,并采用多元化评估方式衡量学习成果。同时,OBE采用反向设计原则,从最终学习成果出发,逆向设计课程内容、教学方法和评估手段,确保教学活动与学习成果紧密关联。此外,教师需提高对学生学习的期待,制定挑战性标准,鼓励学生深度学习。课程设计与教学还需充分考虑学生个体差异,提供个性化学习机会,让学生有机会展示所学成果并持续关注学生通过学习应该达到什么样的能力水平,而不是仅仅教授教材内容。OBE理念下课程教学至少需要回答五个问题:学什么、为什么学、怎么学、如何评价、如何改进。4在教育部积极推进教育信息化的背景下,依据《中国教育现代化2035》及《教育信息化2.0行动计划》等文件精神,OBE理念融合智慧学习平台能够有效与大学英语听说教学深度融合,解决大学英语听说教学中“听不懂、不敢说、不能说、说不清”的实际问题,推动学生英语听说能力的持续提升,最终达成教学目标,促进教育信息化与教学质量提升的深度融合与共同发展,共同引领教学质量的新提升。
四、FiF口语训练系统在大学英语视听说课程教学中的应用
3.1 泛在化+个性化学习形式
FiF口语训练系统可以打破原有听说课堂的时空桎梏,为学生提供即时、灵活的学习渠道。平台内学习资源丰富,练习方式多样,从跟读、复述、观点分享、模拟考试、挑战竞赛,同时根据学生语言能力的差异性,学习单位从发音、语音语调、单词、句段、到篇章及交互,形成了立体的、进阶式的学习模态,根据学生的学习水平、认知特点、兴趣偏好和学习需求,匹配对应的学习内容和练习难度,降低学生在听说学习中的焦虑心态和抵触心理。在满足班级教学共性需求的同时,为学生提供个性化学习路径,激发学生的学习兴趣,提高学习效率,促成因材施教的教学目标的实现。
3.2 智能化+可视化伴学、诊学模式
FiF口语训练系统通过引入智能化+可视化伴学、诊学模式,为学生提供了全新的学习体验。平台采用了语音识别和自然语言处理技术,实时监测学生的口语发音和语调,并即时提供反馈和建议,通过对学生听说练习数据的分析和整理,生成了包含发音准确性、语言流利度、内容完整性等多个维度的详细评分和反馈,生成可视化的学习诊断报告和学生听说语言发展画像,从而实现了智能化的伴学与诊学模式。该模式使教师和学生能够更加直观地了解学习情况,查找学习短板,明确改进方向,改变传统模式中主观性评价。
3.3 多元化+真实性学习内容
FiF口语训练系统提供了丰富多样的听力及口语练习材料,如听说技能、职业英语、日常生活、人文素养类、文学文化、学术科技、考试类等多个领域的话题。讨论涵盖单词发音、句子模仿、对话练习以及口语考试真题等多种形式,且学习内容具有真实性,所选用的大部分口语练习材料均源自真实的口语考试场景或日常生活对话,确保学习内容的实用性和针对性,助力学生更好地适应实际语言环境,提升口语表达能力。同时,教师与教学团队根据教学需求和校本特色不断迭代与更新自建资源库,引入与学生专业背景和专业发展相关材料,提升学习内容的关联系和趣味性、真实性,助力学生听说能力的综合发展。
五、OBE理念下基于FiF平台的多模态听说教学模式
1. 混合式课堂教学模式
在教育智慧化背景下,教师应以单元主题和学习目标为导向,通过FiF平台创设仿真交互情境,为学生提供沉浸式的听说学习环境。首先,精心挑选与单元主题紧密相关的视频、音频和图文素材,构建适合学生学习的语料库,这些素材不仅涵盖语言知识和文化背景,还需贴近学生生活实际。其次,设置合理的课前线上自主学习任务,通过线上平台,为课上语言学习奠定基础。同时设计具有挑战性和趣味性的产出项目或输出任务,如结合学生兴趣点的角色扮演、小组讨论、问题调研汇报、情景模拟、展演汇报等,以激发学生的语言输出和兴趣和挑战欲。以《新视野大学英语视听说教程1UNIT One Break for Fun》为例,教师通过讯飞平台中生活娱乐听说内容+自建练习,让学生熟悉听说材料话题“哈尔滨国际冰雪节”,预热课程学习,输入语料模块,检测学生缺口,课上通过听力训练,搭建语言输出基础,并通过模拟采访、小组讨论形式进行驱动,并以小组为单位展开创新实践,模拟设计“星海湖冰雪节”,进行语言能力迁移产出,同时培养学生用外语讲好区域故事的能力。再次,通过FiF平台的实时反馈功能,教师可以掌握学生的学习进度和错误情况,设计课后跟进巩固提升素材与任务,并提供个性化的示范、表达技巧建议等指导。
2.多元评价体系搭建
学情是建立课程目标,选择教学内容,进行教学活动设计和教学评价的主要依据。基于FiF平台学习数据统计功能直观的成绩分布统计,教师可以清晰地看到学生在各个维度的完成情况,尤其对于口语能力训练,平台详细列出了学生的发音准确度、话语长度、连贯性等指标,以及预测分数,教师可以全面、直观地了解学生的整体表现和任务完成情况,精准定位学生的水平层次,迅速把握班级学习状况,明确学生语言能力短板,学习困难,并实时、持续建立动态、可视的学生学习档案,生成电子画像,从而帮助教学针对分数落后的学生提供个性化的辅导和建议,及时调整教学设计。FiF平台在听说教学中,巧妙地融合了人机、师生、生生合作评价模式,通过智能技术实现作业的自动评分与即时反馈,帮助学生快速定位听说能力的短板;教师则利用平台数据深度分析,结合面对面交流,为学生提供个性化的指导和建议;同时,鼓励学生间开展互评与小组合作,促进资源共享与相互学习,从而在多维度上提升学生的听说能力,实现高效且个性化的听说教学体验。
3. 第二课堂教学延展
FiF平台在英语听说教学中通过与第二课堂和学生课后生活的高度耦合,体现出了课程学习的延展性与实用性。通过第二课堂活动的创新设计,利用FiF智慧赋能,为学生搭建了多元化的学习桥梁。通过自主模拟、强化训练等方式,将学生在听说课程的学习项目、学习成果与我校校本特色活动“国际语言文化节”相衔接,如系列活动中演讲、辩论、外语讲好中国故事、宁夏故事、配音大赛、短剧大赛、模拟联合国大赛及外语直播大赛等,将学习成果进行实践创新转化,在提升学生综合能力发展的同时,增强学生听说课程学习的成就感和认同感。同时,鼓励学生在课后利用FiF平台进行在线英语交流,参与英语角、口语练习、线上口语小组、学科竞赛等活动,通过提供技术支持与资源,丰富学生的英语听说学习体验,更在潜移默化中提升了他们的听说能力与跨文化交际能力。
六、总结
在教育智能化、数字化的新时代背景下,FiF口语训练系统在大学英语视听说课程教学中的应用具有重要意义。以其智能和完善的平台功能,多样丰富的学习资源,不仅能够提升教学效率、增强学习趣味性、促进个性化发展,还能优化教学资源配置,为大学英语听说教学提供了便捷、智能和实用的学习平台,有效丰富非语言专业听说教学的教学效果,深化了听说教学的精准性、真实性、互动性和多样性,有效帮助学生克服听说学习心理障碍,提升语言能力和跨文化能力,为传统教学模式带来革新。未来,随着教育信息化的不断深入发展,FiF口语训练系统将在大学英语视听说课程教学中发挥更加重要的作用。
参考文献
1.教育部高等学校大学外语教学指导委员会. 《大学英语教学指南》(2020版)[M], 高等教育出版社.
2.廖颖,白少含. 产出导向法指导下的大学英语FiF口语训练APP辅助教学模式研究[J],中国多媒体与网络教学学报(上旬刊), 2020(01): 30-31.
3.李慧. FIF口语训练APP在大学英语口语教学中的应用研究[J],外语教学与研究探究,2020:277-280.
4.赵东平. 建构主义理论指导的英语听说教学模式探索[J],《吉林工程技术师范学院学报》,2011:44-46.


京公网安备 11011302003690号