- 收藏
- 加入书签
基于AHP分析法区块链技术应用于个人碳交易的研究
摘要:个人碳交易作为企业碳交易的补充, 能够在宏观层面上推动双碳目标早日实现 。然而 个人碳交易也面临一些挑战 ,区块链技术可 凭借其分布式记账、不可篡改 、透明安全的特性, 可为个人碳交易提供了一个强大的技术支撑, 有助于实现全民个人碳交易的可能性 。 通过深入分析区块链在个人碳交易中的优势, 探讨其如何通过技术创新有效解决现有交易机制中的问题, 提出碳足迹追踪方案设计 。基于AHP分析法确定层级指标,研究了区块链应用于个人碳交易,实证结果得出“区块链+个人碳交易”的技术可行性,不仅为个人提供了参与碳减排的新途径,也为实现碳中和目标提供了创新的解决方案。 本研究旨在为政策制定者 、企业决策者和技术开发者提供有价值的见解, 以及区块链技术下个人碳交易的风险防范和应对措施,以促进个人碳交易市场的发展, 并为实现我国双碳目标贡献力量。
关键词: 区块链; 个人碳交易;碳足迹追踪 ; 层级设计;AHP分析
中图分类号:F832 、X196 文献标识码:A
一、引言
(一)研究背景
在全球气候变化挑战日益严峻的情况下,中国作为负责任的大国,正积极致力于减少碳排放[1]。政府和相关机构正在推动建立更加完善的碳交易体系。区块链技术凭借其独有的特性能够科学的解决碳交易市场面临的许多难题,因此“区块链加碳交易”这一模式也被广泛的讨论。
(二)文献综述
本文在对区块链应用于个人碳交易进行深入研究后,发现区块链技术在个人碳交易领域的应用已经引起了学术界和产业界的广泛关注。高安娜(2021)在其研究中探讨了“双碳”目标下中国清洁能源的发展优化路径,强调了技术创新在推动碳减排中的关键作用。而叶强、高超越和姜广鑫(2022)则根据大数据环境,设计了我国未来区块链碳市场体系,为碳交易市场的结构设计提供了理论基础。周业军、邓若翰(2023)则表明了区块链技术应用于碳交易的优势、挑战与应对方法,对区块链技术运用于个人碳交易的合理性做出了说明。同样张彦林、张昭(2021)也聚焦于区块链技术的安全性问题,对区块链技术运用于个人碳交易遇到的问题进行了补充。尹文杰(2022)则对区块链搭建的平台的安全性访问做出了分析,为区块链技术运用在个人碳交易平台的发展做出了指导。雷小宁、江小丽、范鹏飞(2022)则分别从商业银行与碳金融体系构建以及分布式身份认证系统的角度,探讨了区块链技术在金融领域的应用。而夏欢(2016)则针对碳交易市场的建设进行了研究,表明中国的碳市场已经有了初步的发展,为本文的背景研究提供了指导。梅德文、安国俊、张佳瑜(2022)则对碳交易机制对中国的启示进行表述,充分表明区块链技术运用在个人碳交易的科学性。通过这些文献的评述,可以看到区块链技术在碳交易领域的应用前景广阔,它不仅能够提高市场的透明度和效率,还能够促进碳减排和可持续发展。
二、国内外发展现状
(一) 国内现状
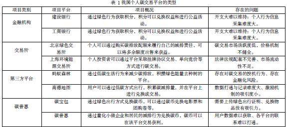
1. 碳交易市场
目前我国个人碳交易市场还处于发展的初始阶段,部分地区已开展试点。试点如下表所示:
目前国内的个人碳交易项目还有许多, 但无疑都如同上表所列出的这些项目一样还处于一个萌芽阶段。但无法否认的是这些项目是拥有巨大潜力的[2]。
2. 个人碳账户
碳账户中的“绿色能量”其有望成为货真价实的资产[3]。这标志着个人碳交易在中国的初步实践和探索。
(二) 国外现状
1. 元宇宙绿色交易所(MVGX)
新加坡的元宇宙绿色交易所(MVGX)是全球第一家面向元宇宙时代的合规持牌绿色数字资产交易所,提供资产支撑通证(ABT)和碳中和通证(CNT)的交易[4]。
2. 碳信用额交易
MVGX支持跨国公司向发展中国家购买碳信用额,帮助发展中国家完成其国家自主贡献,而非仅让大型跨国企业帮助其总部所在国完成其国家自主贡献。
综上所述,区块链技术在国内外个人碳交易领域的探索与运用均有积极的发展,中国在构建全国性的碳交易市场和个人碳账户方面取得了一定的进展[5],而国际上也进行了新的模式和思路。
三、研究方法
(一) 研究方法说明
AHP层次分析法(Analytic Hierarchy Process,AHP)为研究提供了一种有效的解决方案。其旨在将复杂问题分解为多个层次,通过结合定性与定量分析,进而简化决策过程。AHP的核心思想就是把复杂的问题分解成目标层,准则层,方案层。每个元素经过构造判断矩阵,两次比较,相对权重重计算,最终得到每一个方案的综合排序。
在本研究中,首先确定了个人碳交易市场作为目标层,然后根据区块链技术的特点,将准则层细分为技术可行性、经济性、环境效益和社会接受度四个维度。针对每个维度,进一步细化出多个评价指标,构建了完整的评价体系。通过专家打分和问卷调查的方式,收集了相关数据,并运用AHP方法对数据进行处理,最终得出各评价指标的权重。这些权重反映了不同因素在个人碳交易市场中应用区块链技术时的重要性,为决策者提供了科学的参考依据。
(二)层次评价模型
(三) 实证研究小结
“区块链+个人碳交易”的技术可行性不仅为个人提供了参与碳减排的新途径,也为实现碳中和目标提供了创新的解决方案。综上所述,“区块链+个人碳交易”应用的技术可行性对于推动全球低碳发展、实现碳中和目标具有重要意义。
结论及展望
区块链技术应用于个人碳交易,显著提升了市场透明度与效率,并开辟了新的个人碳减排参与途径。AHP层次分析法验证其技术可行性高,为碳交易市场带来创新解决方案,助力全球低碳发展与碳中和目标实现。未来,随着区块链技术在碳交易市场的进一步应用,碳资产管理将变得更加精细化和智能化。企业和个人将能够更加便捷地参与到碳交易中来,通过区块链平台实现碳资产的买卖、投资和管理。综上,区块链技术在个人碳交易领域应用前景广阔,既促进市场发展,又支持碳中和目标。未来,随着技术进步与市场成熟,其应用将更加广泛深入。
参考文献
[1]高安娜.“双碳”目标驱动下的中国清洁能源发展优化路径研究[D].江苏大学,2021.
[2]叶强,高超越,姜广鑫.大数据环境下我国未来区块链碳市场体系设计[J].管理世 界,2022,38(01):229-249.
[3]雷小宁,江小丽,范鹏飞. “双碳”背景下碳普惠城市建设的金融探索 [J]. 甘肃金融, 2022, (06): 21-25.
基金项目:马鞍山学院省级大学生创新训练计划项目(S202413614701)资助;安徽省教育厅2024年优秀青年教师培育重点项目(YQZD2024062);马鞍山学院科研基金重点项目(QS2024024)。
作者简介:范达鹏(2003-),男,汉族,安徽安庆人,马鞍山学院学生,研究方向:国际经贸
於积琼(1988-),女,汉族,安徽马鞍山人,讲师,硕士研究生,研究方向:金融科技、国际经贸
孙猛(2004-),男,汉族,安徽蒙城人,马鞍山学院学生,研究方向:国际经贸






京公网安备 11011302003690号