- 收藏
- 加入书签
基于电压模式控制的四开关buck-boost变换器技术探讨
——以杭州东氿科技有限公司基于电压模式控制的四开关buck-boost变换器为例
摘要:随着科技的日新月异,电子产品在人们生活和工作的各个方面扮演不可或缺的角色。电源管理芯片作为任何电子设备的供电模块,它的性能参数直接影响整个系统,可以称作是电子设备的“心脏”。开关转换器不断向着由于其效率高、稳压范围宽、可升降压和高可靠性等优势在诸多应用领域得到广泛使用,并不断向高频化、高效化、智能化、数字化等趋势发展。本公司研发的变换器通过双调制-单载波的三模式调制方式,实现变换器工作模式的平滑切换;通过设置补偿器,对变换器进行补充,实现变换器的模式平滑切换和稳定工作,可靠性更高,使用寿命也更长。本文通过产品组成介绍、控制系统、特征分析等角度介绍了基于电压控制的四开关buck-boost变换器。
关键词:基于电压控制 多模块 四开关 电压高低转化
前言
现代社会,由于科技技术不断发展,电子设备被应用于各个生活、办公、医疗、生产等领域中,其中尤其以便携式电子设备,如手机、笔记本、移动硬盘、吹风机及各种小家电等,由于其使用不受地域限制而且容易随身携带而被人们广泛使用。而便携式电子设备越来越广泛的使用,使得对对电子设备电源管理系统的要求也越来越高。由于外接充电电源输出电压的宽范围,以及各个设备之间电源能量转化和使用的需求,大都需要通过buck变换器或者需要boost变换器作为电池充电系统的转换电路之后,才能对便携式电子设备进行充电。单电感四开关的buck-boost变换器因为有比较宽的输入和输出电压范围,与传统的其他buck-boost、Cuk、Zeta、SEPIC等升降压变换器相比,具有输入输出极性相同、电路简单、器件少、效率高的优点,不仅在便携式电子设备,而且在通讯电源、蓄电池供电系统,功率因数校正电源等方面都得到了广泛应用。
基于电压模式控制的四开关buck-boost变换器
为了解决现有技术的中存在的缺点,我司与杭州东氿科技有限公司共同设计了一款基于电压控制的四开关buck-boost变换器,包括了buck模块、boost模块以及连接两个模块的电感L,buck模块与电流输入端连接,boost模块设有电流输出端。采用本方案的变换器,通过比较器以及调制信号产生模块、PWM调制器的设置,增加了变换器的模式,存在三种工作模式:buck工作模式、buck-boost工作模式、boost工作模式,在输入电压变化时,控制信号d1和d2能迅速变化以抑制输入电压扰动的影响,实现了三种工作模式的平稳切换,使得变换器更加可靠。
Buck-boost变换器的调制信号产生模块包括误差放大器、电阻Z1、偏置电压Vbia ,其中电流输出端、误差放大器和电阻Z1依次连接,而误差放大器输出端分为两路,一路直接与PWM调制器连接,另一路接偏置电压Vbia后与PWM调制器连接。通过电流输出端的输出电压与高压连接后输出反馈电压VFB给误差放大器,误差放大器将VFB与基准电压比较后,输出误差放大信号,误差放大信号又经偏置电压输出成2路的调制信号。该变换器的优点在于调制信号产生模块还包括高压模块、电流输出端、高压模块、误差放大器依次连接。同时buck模块包括开关管Q1和开关管Q2 ,开关管Q1漏极接电源输入端VIN,开关管Q1栅极与占空比控制信号d1、开关管Q2栅极分别连接,开关管Q2的漏极、源极分别接电感、boost模块。boost模块包括开关管Q3和开关管Q4 ,开关管Q4与所述开关管Q2是同步整流管;开关管Q4源极接电感,开关管Q4栅极与占空比控制信号d2、整流管Q3栅极分别连接,开关管Q3的源极、漏极分别接电感、buck模块中开关管Q2的源极。在调节的过程中通过电压构造载波信号方式将输入电压引入到控制环路中,使整个调节系统更加稳定。
变换器调节技术方案
Buck-boost转换器在电压模式控制之下的技术方案是通过双调制-单载波的三模式调制方式,实现变换器工作模式的平滑切换,采用前馈电压模式控制,为了抑制输入电压扰动对输出电压的影响,通过用输入电压构造载波信号方式将输入电压引入到控制环路中;在轻载时,采用跳周期控制模式,以提高变换器的轻载效率;通过设置补偿器,对变换器进行补充,实现变换器的模式平滑切换和稳定工作,通过Buck模式、Buck-Boost模式、Boost模式三模式的切换,模式切换更加平滑可靠,导通损耗更小,变换器可靠性更高,使用寿命也更长。
通过以上方式可实现在电压模式控制下Buck模式、Buck-Boost模式、Boost模式三模式的切换更加平滑可靠,导通损耗更小,操作更安全便捷,且使用稳定性更高
变换器调节使用实例
下面将结合实例以及附图,对该调节阀的技术方案进行清楚完整地描述。
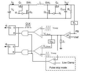
如图1所示,该变换器公开了一种能实现模式平滑切换的四开关buck-boost变换
器,主要包括了buck模块、boost模块以及连接两个模块的电感L,其中buck模块设有电流输入端,boost模块与电流输入端连接,还包括调制信号产生模块、PWM调制器、6流输出端、调制信号产生模块、PWM调制器依次连接,调制信号产生模块输出两个调制信号Vc_Buck、Vc_Boost,PWM调制器将两个调制信号中的一个或两个同时与一载波信号Vramp进行比较后,输出占空比控制信号d1或占空比控制信号d2或者同时输出占空比控制信号d1、d2。
本产品中buck模块包括开关管Q1和开关管Q2 ,开关管Q1漏极接电源输入端VIN,与占空比控制信号d1、开关管Q2栅极分别连接,而开关管Q2的漏极、源极分别接电感、boost模块,该模块又包括开关管Q3和开关管Q4 ,Q4与Q2是同步整流管;开关管Q4源极接电感,与占空比控制信号d2、整流管Q3栅极分别连接,开关管Q3的源极、漏极分别接电感、buck模块中开关管Q2的源极。如图2所示为是双调制-单载波三模式切换的工作示意图。
由于buck-boost工作模式只是buck模式与boost模式之间的过渡状态,而且boost模式与buck-boost模式在控制环路上具有相似性,因此,把buck-boost工作模式归入到boost模式进行分析。无论变换器工作在Buck模式还是工作在Boost模式,系统都是一个二阶系统,为了使变换器能够稳定工作,所以采用Ⅲ型补偿器对变换器进行补偿。
开关管导通时,电源经由电感-开关管形成回路,电流在电感中转化为磁能贮存;开关管关断时,电感中的磁能转化为电能在电感端左负右正,此电压叠加在电源正端,经由二极管-负载形成回路,完成升压功能。既然如此,提高转换效率就要从三个方面着手:1.尽可能降低开关管导通时回路的阻抗,使电能尽可能多的转化为磁能;2.尽可能降低负载回路的阻抗,使磁能尽可能多的转化为电能,同时回路的损耗最低;3.尽可能降低控制电路的消耗,因为对于转换来说,控制电路的消耗某种意义上是浪费掉的,不能转化为负载上的能量。
该产品通过用输入电压构造载波信号方式将输入电压引入到反馈环路中,抑制输入电压的扰动,通过仿真可以看出,使用合理的补偿参数设计和输入电压前馈,系统的相位裕量提高,稳定性增强。最后,本公司设计了一台输入电压3V-36V输入电压12V的实验样机,通过测试可以看出,系统能够良好的实现三种模式的平滑切换,同时系统的补偿参数合理,系统的带宽较高,有足够的相位裕度。
结语
开关电源智能化是电子科技产品革新前进的方向,高频化使开关电源小型化,并使开关电源进入更广泛的应用领域,特别是在高新技术领域的应用,推动了高新技术产品的小型化,轻便化,普及化,智能化开关电源的应用在节约能源和资源保护方面都有重要的意义。随着电力电子技术的不断创新,开关电源产业有着广阔的发展前景。因此在这个方面,厂家要生产出更优秀更便捷的开关控制,对更多的产品进行革新和创新,创造更有竞争力的产品。
参考文献
[1]叶慧贞.开关稳压电源[M].北京:国防科技出版社,1993年.
[2]张占松等编.开关电源的原理与设计[M]北京:电子工业出版社,1998年.
[6]王团结.开关电源兼容技术研究.电子科技大学硕士论文,2010年
[4]周志敏,周继海,开关电源实用技术——设计与应用.第一版.北京:民邮电出版社,2003.19-70
[5]裴雪军.电力电子装制传到干扰抑制技术.华中科技大学硕士论文,2004年.
[6]关永晋,电源开关的电磁干扰及其滤波措施.电气时代,2007年第11期.92-95


京公网安备 11011302003690号