- 收藏
- 加入书签
基于OBE理念的物流专业课程思政教学设计与实施
——以《国际物流》为例
摘要:本文着眼于技工院校物流专业,基于OBE理念对核心课程《国际物流》进行了课程思政教学设计。首先,在对《国际物流》知识要求、能力要求进行需求分析的基础上,设计教学目标;其次,围绕课程知识点进一步挖掘思政元素,改进教学组织设计,达成思政目标;最后,提出过程评价具体方式和教学反馈手段。
关键词:OBE理念;课程思政;教学实施;国际物流
物流行业快速发展对物流从业人员素养提出更新更高的要求,在专业课程中高质量实施“课程思政”是贯彻党的二十大报告中“用社会主义核心价值观铸魂育人,完善思想政治工作体系”的重要要求。在此背景下,本文基于OBE(Outcome Based Education,成果导向)教育理念,探讨《国际物流》课程课程思政教学设计与实施。
一、基于OBE理念的课程思政教学目标
《国际物流》课程最主要目标是突出国际物流行业需求,突出职业的核心能力和学生解决实际业务问题的能力。基于成果导向的OBE教育理念同样如此,首先要确立课程思政目标。(1)思想政治和理想信念:具有正确的理想信念,遵纪守法,正直诚实,有职业信念和使命感。(2)职业道德和职业素质:具有一丝不苟、严谨细致的工作作风,协作精神、团队精神和合作意识,较强的创新意识、服务意识。(3)国家战略和行业发展:关注国家发展战略、行业发展动态,不断更新知识,形成国家认同和行业认同。
二、基于OBE理念的课程思政教学实施
在课程实施过程中,深度构建和完善课程思政教学体系。利用信息反馈和结果评价等手段动态优化教学计划,保障教学计划的可实施性和实施效果。首先,结合授课要点挖掘思政元素;其次,采用恰当的思政内容和组织形式将思政元素融入专业知识点,进行教学设计,形成映射关系;最后,实施方案。根据OBE理念融入课程思政的开展模式,优化对学生学习成果的考核机制,并加强与企业需求匹配,获取教学效果反馈,完善教学过程。
1.构建思政元素资源
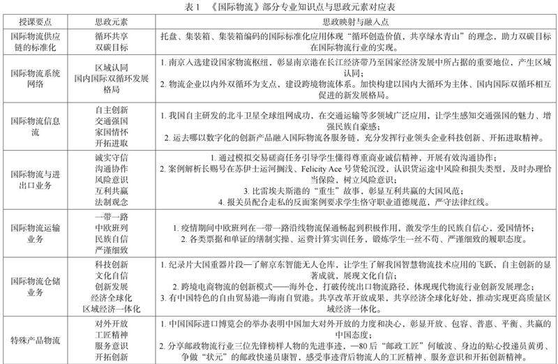
课程组秉承职业发展、全面发展和终身发展理念,逐条逐点探讨和挖掘《国际物流》课程的思政元素,构建课程思政案例库。课程部分知识点与思政元素融合示例见表1。
2.教学组织设计
利用案例分析、小组讨论、角色模拟、视频欣赏、任务实操等教学组织形式有机融合思政内容。课前或课后利用学习通、班级群等信息化教学平台和媒介,为学生分享教学资源,或阶段性的测试和总结来反馈学习成果,实行动态跟踪,并实时对思政教学内容、转化方式进行调整,保障学生的学习效果。
3.融入素养指标的课程思政考核与评价
基于OBE理念的课程思政教学模式,摆脱传统期末考试形式单一、比重过大等弊端,将原来单一的期末考试延伸到平时课程学习的整个过程。考核评价以知识、能力、素质作为评价的三个维度,课程考核评价体系见表2。
三、结语
本文在结合《国际物流》教材,围绕课程知识点进一步挖掘思政元素,改进教学组织设计,并提出过程评价方式和教学反馈手段。应用提出的课程思政教学模式对该课程进行了改革设计,突出了学生学习结果导向特点,有助于完善我国技工院校课程思政工作体系。
参考文献
[1]Spady W G. Outcome-Based Education: Critical Issues and Answers[M]. American Association of School Administrators, 1994.
[2]龚英,黄有方,叶林艳.基于OBE的高校物流类专业课程思政体系研究[J].供应链管理,2022,3(06):73-80.
[3]刘宏伟,郑健,陈欣,王冠雄.基于OBE+过程评价的物流管理专业核心课程教学改革研究——以安徽大学《物流学》为例[J].物流科技,2022,45(04):167-169.
[4]周洪波,周平.基于OBE理念的高校教学模式改革研究[J].中国成人教育,2018 (4) : 92- 94.
[5]王婷婷.基于OBE理念的“仓储管理实务”课程思政教学设计[J].物流技术,2022(2) : 124 -127.
作者简介:
胡晓曼,女(1987.11—),汉族,江苏省南京市人,硕士,南京交通技师学院,
二作:于诚,男(1988.5—),汉族,江苏省南京市人,博士, 毕业于南京大学 ,工作于江苏省社会科学院 助理研究员 ,研究方向:服务经济
[课题项目]:2022年南京市技工院校优秀教学教研课题《基于OBE理念的现代物流专业课程思政教学的探究与实践——以<国际物流>为例》


京公网安备 11011302003690号