- 收藏
- 加入书签
“大思政课”视域下高职院校数字媒体技术专业产教融合建设路径探索
摘要:本文探讨了"大思政课"视域下高职院校数字媒体技术专业产教融合的建设路径。通过分析"大思政课"的内涵与特征以及高职院校数字媒体技术专业产教融合的现状与挑战,提出了"大思政课"与产教融合的协同育人机制。研究设计了基于"大思政课"的数字媒体技术专业产教融合建设路径,并通过实践案例分析了实施效果。实践证明,"大思政课"理念的融入有效促进了数字媒体技术专业人才培养质量的提升,为高职院校深化产教融合、实现立德树人目标提供了新的思路和方法。
关键词 大思政课;高职院校;数字媒体技术;产教融合
引言
“大思政课”作为一种新的教育理念,强调将思想政治教育贯穿教育教学全过程,实现全员、全过程、全方位育人。本文旨在探讨”大思政课”视域下高职院校数字媒体技术专业产教融合的建设路径,通过设计并实施基于”大思政课”的产教融合方案,评估其效果,为提升高职数字媒体技术专业人才培养质量提供参考。
一、高职院校数字媒体技术专业产教融合的现状与挑战
数字媒体技术是高职院校新兴的热门专业之一,主要培养具备数字媒体制作、开发和应用能力的技术技能人才。该专业具有实践性强、技术更新快、跨学科融合等特点。学生需要掌握扎实的理论知识,同时具备较强的创意设计能力和技术实现能力。当前,高职院校数字媒体技术专业产教融合取得了一定成效,但仍面临诸多挑战。首先,部分院校产教融合深度不够,校企合作停留在表面层次,难以满足人才培养需求。其次,教学内容与行业实际需求存在脱节,难以激发学生的学习兴趣。再者,教学方法和手段相对单一,缺乏对学生创新能力和职业素养的系统培养。最后,课程评价体系不够完善,难以全面反映学生的综合素质。
二、"大思政课"与高职院校数字媒体技术专业产教融合的协同育人机制
(一)构建协同育人机制
将"大思政课"理念融入高职院校数字媒体技术专业产教融合,从协同育人机制、课程体系、实践平台和评价体系等方面进行系统设计。首先,在协同育人机制方面,应建立校企协同、课内外协同、线上线下协同的"大思政课"育人体系。校企协同方面,邀请企业专家参与课程设计和教学,将行业最新技术和发展趋势融入课堂;成立产教融合思政工作委员会,由学校、企业、行业协会等多方代表共同组成产教融合思政工作委员会。定期召开会议,共同制定人才培养目标,将思政教育目标与专业技能培养目标有机结合,确保产教融合过程中思政教育的有效实施;完善双主体育人模式,明确学校和企业在人才培养中的职责,共同制定人才培养方案。企业参与课程体系设计,将思政元素融入专业课程标准和实践教学环节。
(二)深化课程体系改革
打造“思政 + 专业”课程群。深入挖掘数字媒体技术专业课程中的思政元素,构建"专业课程+思政课程+创新创业课程"三位一体课程群。专业课程中融入思政元素,如数字媒体技术发展史中的爱国元素、行业典型案例中的职业道德元素等;思政课程中引入专业案例,增强针对性和实效性;创新创业课程中强化社会责任感和使命感教育,引导学生将个人发展与社会需求相结合。开发企业特色思政课程,邀请企业专家参与开发企业特色思政课程,结合企业实际案例和行业发展趋势,传授职业素养、企业文化、工匠精神等内容。
(三)加强实践教学基地建设
校内实训基地融入企业文化和管理制度,培养学生的职业素养;校外实践基地提供真实项目实践机会,增强学生的社会责任感;虚拟仿真平台利用VR/AR等技术,创设沉浸式思政教育场景。例如,在实践基地设置文化长廊,展示行业优秀作品和杰出人物事迹,激励学生努力学习;在实践项目中,加入思政教育任务,如要求学生在设计作品中体现社会主义核心价值观。校外实习基地拓展与思政教育协同。加强与校外优质企业合作,拓展校外实习基地。
(四)强化师资队伍建设
提升教师思政教育能力。开展教师思政教育专题培训,邀请思政教育专家进行讲座和指导,提高教师挖掘和融入思政元素的能力。定期组织教师开展教学研讨活动,分享思政教育与专业教学融合的经验和案例。加强教师实践锻炼。建立教师到企业实践锻炼的长效机制,鼓励教师深入企业一线,参与企业项目研发和生产管理。通过实践锻炼,教师不仅能够掌握行业最新技术,还能收集企业真实案例,丰富教学内容,提升实践教学能力,更好地将思政教育与实践教学相结合。
三、基于"大思政课"的高职院校数字媒体技术专业产教融合建设路径
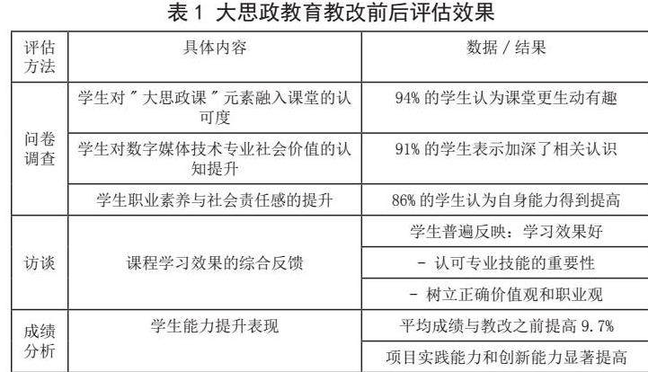
基于"大思政课"理念,本研究以上海震旦职业学院数字媒体技术专业98名大二学生为对象,开展了为期一学期的产教融合实践探索。研究从四个维度构建实施路径:一是重构"专业基础课+专业核心课+综合实训"课程链,每门课程有机融入思政元素,形成层次分明、思政与专业深度融合的课程体系;二是搭建"数字工场+校企合作基地+虚拟仿真实验室"的实践平台,通过模拟企业环境、真实项目实践(如"美丽中国明信片制作"项目),强化学生职业素养;三是实施"双师型"教师培养计划,通过思政专题培训、企业专家聘任等方式打造专兼结合的师资队伍,并将思政育人成效纳入教师考核;四是建立"知识+能力+素质"三维评价体系,采用理论考试、项目评审、技能竞赛等多维评价方法,并应用超星数字化平台实现评价数据实时分析。
四、结束语
本文通过将“大思政课”理念融入高职院校数字媒体技术专业产教融合,设计并实施了系统的建设路径。实践结果表明,这一路径有效提升了人才培养质量,实现了知识、能力与价值的统一。未来研究可进一步扩大样本范围,延长实践周期,探索更多元化的实施路径。同时,高职院校应加强顶层设计,深化校企合作,完善制度保障,为“大思政课”与产教融合的深度融合提供持续动力。
参考文献:
[1] 杨梅, 基于产教融合的高职思政课改革路径探究[J]. 教育学文摘, 2024-10-15

京公网安备 11011302003690号