- 收藏
- 加入书签
基于新课标背景下普通高中视唱练耳课程设计与实践
摘要:视唱练耳是音乐教育的基础,对提普通高学生音乐素养至关重要。本文探讨了新课标下普通高中视唱练耳课程的设计与实施,重点在于课程理念、目标、结构、教学策略和方法。新课标强调音乐感知和表达,通过灵活策略培养学生的这些能力。该课程设计有效提升了学生的音乐核心素养,促进了审美和创新思维的发展,为视唱练耳教学提供了参考。
关键词:新课标;高中音乐;视唱练耳;课程设计
一、课程理念与目标定位
(一)新课标视唱练耳课程理念
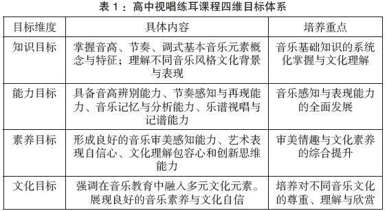
本课程通过音乐基础知识和实践,帮助学生理解音乐文化内涵,实现知识、技能、艺术的统一。研究构建了包含知识、能力、素养、文化四个维度的课程目标体系,包括音准辨识、节奏感知、调式分析、音乐记忆、视谱能力和综合运用,并根据实际教学进行了调整。
(二)课程在知识层面
强调学生系统掌握音乐基本元素,如音的原理、记谱法、节奏节拍、调式调性等基础乐理知识,并引导学生理解不同音乐风格的文化背景。能力目标着重培养学生音乐感知与表现能力,包括音准、节奏、调式分析、音乐记忆等。素养目标旨在提升学生审美情趣与文化素养,通过视唱练耳和音乐文化体验增强鉴赏力和艺术表现力。文化目标是培养学生尊重、理解与欣赏不同音乐文化,通过课程培养开放包容的文化心态,展现音乐素养与自信,推动音乐文化的交流融合,促进音乐艺术繁荣。
二、课程内容与结构设计
(一)分层模块化内容体系
分层模块化体系分为基础理论、视唱提升和知识拓展三个模块,满足不同能力学生的学习需求。内容包括乐理、视唱和民族、世界音乐知识,形成三位一体结构。试题分为A、B、C三级,实现基础普及和特长生发展。
(二)螺旋递进式结构安排
高一第一阶段,课程侧重基础模块,培养学生音乐基本元素的感知和表现能力。通过基础知识,建立音乐概念;通过视唱和听辨练习,训练音准和节奏感,发展初级音乐听觉。如“正确识谱”和“准确唱出C大调音阶”,为后续学习打基础。
高一第二阶段,引入提升模块,巩固基础能力同时拓展音乐视野。增加乐理知识,如音程、和弦和调式,提高练耳实践要求。注重音乐记忆和调式感知能力培养,利用特色教学资源如“旋律基因库”,积累音乐语汇,提升音乐理解。
高一第三阶段,强调音乐能力的综合运用和创新,涵盖民族和世界音乐等主题。教学方式多样,如视唱、旋律创编、风格分析等,旨在培养音乐想象力和创新思维。视唱练耳作为多向思维培养手段,通过核心内容循环和深度拓展,帮助学生巩固和提升能力,获得新体验,全面提高音乐素养。
三、教学策略与实施方法
(一)多元融合的教学策略体系
1.情境创设策略:通过创设情境增强学生的情感体验和文化理解。例如,在教授蒙古族音乐,介绍历史文化特点,分析音乐与文化的联系。使视唱练耳成为理解音乐文化内涵的窗口,实现以审美为核心的音乐教育实现文化传承。
2.学科融合策略:将视唱练耳与其它学科联想迁移扩展学生的认知。音乐节奏和节拍由规律音符构成,数学知识有助于理解音符时值关系,将抽象节奏具体化。引导学生分析音符时值,掌握节奏结构。可通过语文朗诵、理解诗意后旋律视唱,帮助学生体会音乐与文学情感表达的共通性。这种融合教学策略不仅丰富了视唱练耳内容,还能培养学生的跨学科思维和综合素养。
3.信息化辅助策略:利用现代教育技术,增强视唱练耳教学的直观性和互动性。
①.使用智能音乐软件如EarMaster、Auralia进行个性化听辨训练,系统自动调整难度并提供准确率反馈。研究表明,这些软件可提升学生音高辨别成绩23%。
②.利用移动学习平台“来音制谱”进行课后练习和远程音乐创作指导。通过APP自主训练并提交作业。
③.应用人工智能评价系统,如“唱吧”APP的智能评分功能,对视唱录音进行音准、节奏分析,生成报告帮助学生定位问题。(图3音高偏离曲线图)
(二)实践活动策略:
实践活动策略强调通过实践学习,包含三种活动以促进技能转化:1.音乐创作,学生利用课堂知识创作旋律,如以劳动号子为题,配乐劳动场景。2.音乐侦探游戏,设计听辨挑战,如辨识《茉莉花》变奏,提高音乐元素辨识能力。3.跨学科学习,例如分析《春晓》创作旋律,进行多声部视唱,融合文学与音乐。
四、教学评价
构建评价体系,包括知识掌握(40%)、能力发展(40%)、素养养成(10%)、文化理解(10%),并明确评价指标,实施过程性评价。评价方法包括:1.档案袋评价:收集学生的课堂表现、作业和创作,形成学习轨迹。2.动态分层测评:每节课进行知识测试,分层教学,学期末进行总结性评价,实施个性化评价。3.音乐会考核:定期举办音乐会,学生现场视唱并即兴创作,师生共同评分,评估实际应用能力。4.同伴互评与自我反思:鼓励学生相互评价,促进学习,引导自我反思,记录进步与不足,培养自主学习能力。
结语:
新课程理念指导了教学方向,而内容和结构设计保证了教学的层次性和系统性。实践中,通过灵活运用听觉训练、模唱、视谱训练以及合作互动教学,全面培养学生的音乐素养。随着教育改革和资源优化,课程将更重视学生个性化发展和综合能力提升,推动音乐教育向更高水平发展。
参考文献:
[1]朱咏北,王北海.新编音乐教育学[M].北京:人民教育出版社,2012:112-128.
[2]王子造.高中音乐特长生视唱练耳教学实践与探索[J].高考,2023,(34):168-170.
课题信息:本论文为2023年海珠区教育科学规划课题教师专项课题《新课标背景下普通高中开设视唱练耳课程教学研究》课题编号2023C066研究成果。



京公网安备 11011302003690号