- 收藏
- 加入书签
无人机螺旋桨注塑参数优化
摘要:为解决无人机螺旋桨注塑出现的翘曲和飞边等质量问题,本文围绕无人机螺旋桨注塑参数优化进行改善,通过 MINITAB 软件生成正交实验表,使用 Solidworks 三维建模对无人机螺旋桨进行三维建模并利用 Moldflow 按照正交实验表进行注塑成型仿真分析;通过仿真得到的最大翘曲量结果进行极差分析和方差分析,得到注塑过程中熔体温度、模具温度、注射时间、保压时间、保压压力和周期时间对于无人机螺旋桨最大翘曲量的影响规律。结果表明,各因素对无人机螺旋桨的最大翘曲量的影响排序为:保压压力 > 熔体温度 > 注射时间 > 周期时间 > 模具温度 > 保压时间,其中保压压力、熔体温度和注射时间是影响塑件最大翘曲量的显著因素。通过 BP-GA 算法优化得到最优的注塑工艺参数组合为:熔体温度 297.9211℃,模具温度 89.1306℃,注射时间 1.1485s,保压时间 11.9048s,保压压力 78.3282MPa,周期时间 47.3447s,对应的最大翘曲量为 0.1916mm。将该工艺参数导入 Moldflow 仿真验证,得到最大翘曲量结果为 0.1889 mm,预测值与仿真值相对误差为1.43%,证明所构建的神经网络精准表征工艺参数和翘曲量之间的关系。
关键词:注塑工艺参数优化;正交实验设计;BP-GA 算法;Moldflow ;无人机螺旋桨
Abstract :In order to solve the quality problems such as warpage and flash in UAV propeller injection molding, this paper focuses on the optimization of UAV propeller injection parameters to improve, generates an orthogonal experiment table through MINITAB software, uses Solidworks 3D modeling to model the UAV propeller in 3D, and uses Moldflow to carry out injection molding simulation analysis according to the orthogonal experiment table. The maximum warpage obtained by simulation is analyzed by range analysis and variance analysis, and the influence of melt temperature, mold temperature, injection time, holding time, packing pressure and cycle time on the maximum warpage of the UAV propeller during the injection molding process is obtained. The results show that the influence of each factor on the maximum warpage of the UAV propeller is in the order of packing pressure> melt temperature> injection time> cycle time> mold temperature > holding time, among which the packing pressure, melt temperature and injection time are the significant factors affecting the maximum warpage of the plastic part. The optimal combination of injection molding process parameters was obtained by BP-GA algorithm: melt temperature 297.9211° C, mold temperature 89.1306∘C , injection time 1.1485s, holding time 11.9048s, holding pressure 78.3282MPa, cycle time 47.3447s, and the corresponding maximum warpage was 0.1916mm . The process parameters were imported into Moldflow simulation for verification, and the maximum warpage result was 0.1889mm , and the relative error between the predicted value and the simulated value was 1.43%, which proved that the neural network accurately characterized the relationship between the process parameters and the warpage.
Keyword :Optimization of injection molding process parameters; orthogonal experimental
第一章 相关背景
无人机作为现代社会发展的重要助力。在军事上,改变了现代作战模式,减少了伤亡,提高了安全性和行动效率。在民用上,在农林植保领域,用于精准施肥和喷药;在地理测绘中,快速勘测获取二维和三维地图和模型;在环境监测上,在监测空气质量、水质和土壤等方面起到至关重要的作用。其中无人机螺旋桨是无人机实现飞行功能的核心部件,其设计与性能都能直接影响无人机的飞行能力、操控性和可靠性。其工作原理是通过螺旋桨旋转时上方空气流速快、压强低,下方流速慢、压强大,形成压力差,从而产生向上的升力或者向前的推力。工艺优化简单来说,就是通过系统性的调整和修改生产过程中的参数、方法和设备等要素,去提升产品质量、生产效率、良品率等。而无人机螺旋桨的工艺为注塑成型,在其注塑过程中存在翘曲、凹陷、飞边和缩痕等现象。针对这些现象,本文将对无人机螺旋桨注塑成型仿真及其工艺参数进行优化设计。
针对无人机螺旋桨注塑成型仿真及其工艺参数优化设计目的为:
1. 无人机螺旋桨注塑存在翘曲量过大,飞边等质量缺陷,导致产品的返工、报废和材料的浪费,本文针对这些情况进行优化
2. 以优化注塑成型工艺参数作为依据,降低无人机螺旋桨注塑成型的最大翘曲量值。
3. 分析和熟悉注塑成型中不同的工艺参数对无人机螺旋桨注塑成型最大翘曲量的影响程度和排序,为后续生产过程中针对数据进行优化调整,从而降低最大翘曲量到达降本增效的目的。
第二章 研究背景
2.1 国内外研究现状
无人机作为一种具备动力驱动、可操控且能执行多元任务的无人驾驶航空器,凭借其自主飞行、定位悬停及程序化作业的特性,正从多维度革新人类生活。这项技术的应用范畴覆盖企业运营、公共服务乃至个人场景,在众多行业中展现出显著价值[1]。
军事领域则靠无人机实现现代化防御与武器系统升级;社交媒体平台助力旅行博主通过无人机航拍创作视觉内容;餐饮行业则借助无人机来缩短配送时长,提高末端物流效率。在专业领域,无人机可高效完成传统方式难以企及的复杂作业,例如短时间内运输血液等紧急物资、投放救援人员至地形险峻区域,且相比直升机、救护车等工具更具环保优势。在应急场景中,无人机能向受灾周边快速输送救援物资,构建起空中补给通道。
从经济视角看,无人机产业的兴起为小型创新团队开辟了就业新路径。值得关注的是,无人机在实际应用中可作为卫星功能的补充,尤其在摄影场景中更具灵活性。民用无人机亦成为社会安全保障的新工具,通过实时监控实现火灾预警;在自然灾害中,能深入洪水围困的村落或高危区域,为灾情勘察提供关键数据支持。这种智能化装备正以其机动性与实用性,持续拓展着技术赋能的边界。
2.1.1 国外研究现状
无人机最早诞生于美国航空先去塞缪尔·皮尔庞特·兰利制造的双螺旋桨动力无人实验飞机在 1896 年。由于载人飞行器的设计较为繁琐、成本高昂以及存在潜在的人员安全风险,因此在过去的几十年中,无人飞行器得到了广泛的发展和应用[2]。而无人机零部件大多数为注塑件,注塑成型过程中包括 6 个步骤,分别为合模、注射填充、保压、冷却、开模和顶出脱模 6 个工序,这些工序对塑件的质量影响显著。并且在注塑过程中的工艺参数对塑件的质量、使用性能和成品率都有显著性影响[3][4]。Chen D 等[5] 通过实验发现, 保压压力和填充时间是影响翘曲量变形的主要显著性因素;Patcharaphun S 等 [6] 通过使用模拟仿真软件对注塑成型工艺参数进行了多次模拟,并将模拟数据和实验数据进行比较,证明了实验结果的准确性。Hasan Oktem 等人 [7] 借助 Moldflow 模流分析软件对碳纤维增强聚丙烯薄壳构件的翘曲缺陷进行模拟分析,并采用正交试验方法开展工艺参数优化。结果显示,优化后的翘曲量降低 2.17%,收缩不均匀现象改善 0.7%。
S.M. Nasir 等 [8] 针对碳纤维增强 ABS 材料厚壁塑件,构建单浇口与双浇口两种模具方案,系统研究注塑成型过程中的翘曲变形规律,并运用 Taguchi 正交试验法优化工艺参数。实验表明,双浇口模具设计可显著降低塑件翘曲变形量。
Xiaohong Tan 等 [9] 聚焦注塑成型工艺参数优化问题,通过建立体积收缩率与各影响因素的数学模型,进一步对模型进行迭代优化。结果验证,优化后的模型具备较高的可靠性与预测精度,误差率显著降低。
Mohd Uzair Rosli 等[10] 针对涡轮叶片金属注射成型通过响应面方法优化工艺参数,得出该产品的最佳工艺为模具温度 15℃、熔体温度 138℃、注射时间 2.5 s、流速 94cm3/s 。
2.1.2 国内研究现状
中国在无人机市场和发展取得重大进步,中国拥有着众多无人机制造企业,满足了国内外市场的所有需求,生成的无人机类型多样。在中国,无人机与人工智能、5G、数字孪生等新技术深度结合,为无人机发展注入新的动力。尽管国内无人机行业发展迅速,但也面临着一些挑战。无人机相关技术的工艺的不成熟,技术标准不完善,标准化建设跟不上产业步伐。导致无人机产品存在质量问题,影响了行业健康发展。
本文就是针对无人机的螺旋桨注塑工艺进行优化升级。其中,我国针对注塑工艺或无人机研究如下:国内在无人机螺旋桨注塑成型参数优化方面的研究起步偏慢。但近年来发展迅速,研究中广泛应用 Moldflow 软件以及正交试验对注塑过程进行模拟分析,研究不同工艺参数对产品质量的影响,覃巳芝等学者 [11] 通过对平板薄壁塑件手机后盖展开研究,针对design; BP-GA algorithm; Moldflow;Drone propellers初始成型方案进行系统性分析,多方考虑后选择熔体温度、模具温度、保压压力、保压时间作为实验因素,利用正交实验得到最佳工艺参数组合,结果表明,产品总变形量降低了16. 10% ,达到产品生产装配需求。黄岸等人[12] 通过对薄壁复杂零件,提高进胶方式和保压曲线,使用正交实验确立最佳工艺参数组合,最终总翘曲变形量下降44.8%。吴俊超等学者[13]通过将薄膜件注塑中出现变形开裂和填充不足的缺陷,通过正交实验设计明确翘曲变形量最好的最佳工艺参数集合,总翘曲变形量降低了 88.01% ;何宏等研究人员 [14] 使用 Moldflow软件对模型的浇注系统、冷却系统等进行优化设计,从而实现均匀填充、冷却速率提升、减少翘曲变形。在工艺参数优化方面,我国的蔡志胜 [15]、陈杨世 [16]、等研究人员通过实验设计利用 Taguchi 方法并结合 Moldflow 软件,优化了注塑温度、保压压力、注射时间和冷却速率等工艺参数,提高了产品质量和生产效率。在使用优化算法在工艺参数优化的研究上,我国尝试将优化算法与 Moldflow 仿真模拟结合,从而达到注塑参数的自动优化,例如周晓莺[17] 使用遗传算法与Moldflow 仿真的方法相结合优化提升注塑工艺参数,从而缩短加工时间,提高产品的质量和成品率;李昆等[18] 通过Moldflow 软件对短纤维增强复合材料注塑成型进行参数模拟 . 在模拟结果的基础上 , 应用神经网络构建各参数与收缩率的关系模型 , 并通过遗传算法优化参数 , 获得最优参数组合 . 根据优化参数对产品进行验证检验 , 结果减小了制品体积收缩率;BP 神经网络对非线性具有很强的跟踪或自适应能力 [19],其将拟合翘曲变形量和注塑成型参数之间复杂的对应关系。 苏通等人[20] 通过径向基神经网络对导光条注塑工艺过程进行优化,体积收缩率虽小了14.246%,缩痕指数缩小了 21.236% 。
2.2 研究思路和分析
无人机螺旋桨作为无人机的核心,其注塑过程中易出现翘曲变形、飞边等质量缺陷,从而导致产品的合格率和质量产生问题,导致产品进行返工、报废等问题。因此,针对无人机螺旋桨注塑工艺参数优化迫在眉睫。
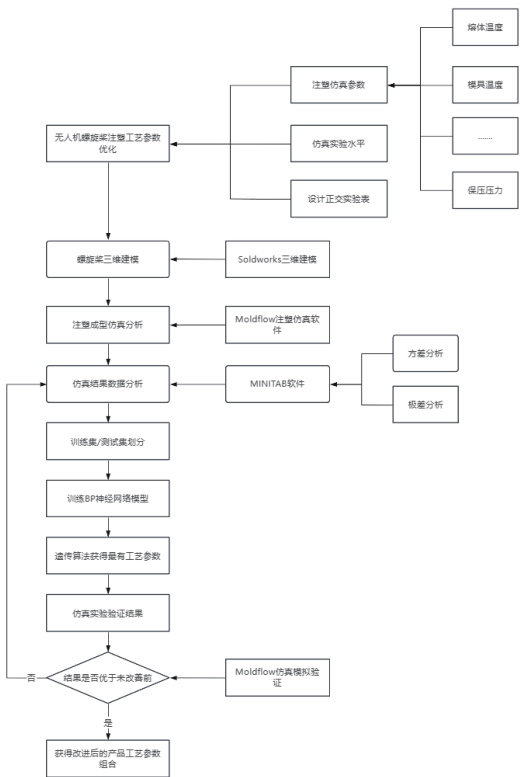
本文研究是讨论先通过实体模型大小对无人机螺旋桨使用 Solidworks 进行三维建模,并将三维模型导入到 Moldflow 中进行仿真分析,记录仿真数据结果;通过仿真得到的数据使用 MINITAB 软件进行方差和极差分析得到注塑参数对于翘曲量的显著性影响排序。最后,通过 BP 神经网络算法进行训练,从而获得工艺参数对于塑件最大翘曲量之间的关系,从而找出最优参数来降低最大翘曲量。具体的技术路线图,如下图2-1。
图 2-1 技术路线图

3.1 无人机螺旋桨的三维建模
无人机螺旋桨颜色多为黑色和深灰色,所使用的材料常有 PA66、PA6 和碳纤维等材料。本文所采用的材料为 SABIC 公司生产的 PA6+ 碳纤维材料,螺旋桨尺寸为 17. 38mm×6.50 ]mm×187.00mm。利用 Solidworks 软件对无人机螺旋桨进行实体建模,如图 3-1 ;完成后导入 Moldflow 软件中进行注塑成型仿真模拟。首先,将模型以双层面形式导入,并对模型进行网格划分,三角形单元数量 19612 个,已连接的节点数 9806 个,联通域个数为 1,不存在自由边和重叠面,最大纵横比为 5.43,网格匹配百分比高达 97.3%,网格质量符合标准,如下图3-2。
图3-1 无人机螺旋桨三维建模

图3-2 无人机螺旋桨网格划分

浇口位置的选择需要遵循流动的平衡性、型腔内的流动阻力、产品的形状和壁厚以及注塑成型中浇口位置的可行性四个因素的考量。运用 Moldflow 软件对无人机螺旋桨网格模型进行浇口位置分析,如图3-3 可知,蓝色区域就是最佳的浇口位置,再结合流体阻力指示器结果,如图3-4。因此,通过分析本文将浇口位置布置于产品正面的中间圆心两边进行浇口布置。
图3-3 浇口位置分析

图3-4 流体阻力指示器结果

3.2 Moldflow 仿真
通过浇口分析后得到螺旋桨注塑成型较好的浇口位置,如图 3.5 所示。浇注系统由冷流道、冷浇口、A 主冷流道组成。利用Moldflow 的冷却回路向导自动创建了冷却系统。
对 SABIC 公司的材料使用在无人机螺旋桨制作的调研,具体数据如下所示表 3-1。通过表内参数对无人机螺旋桨进行初步模流分析,得到螺旋桨最大翘曲量为 0.2784mm ,模流分析结果如下图3-6 所示。
表3-1 注塑成型工艺参数


图3-5 浇口位置安装

图3-6 螺旋桨最大翘曲量结果

本文以无人机螺旋桨最大翘曲量 y(mm) 作为试验指标,通过 Moldflow 仿真分析注塑过程中的冷却阶段、填充阶段、保压阶段和翘曲阶段的影响因素,本文选择熔体温度、模具温度、注射时间、保压压力、保压时间以及周期时间作为影响无人机螺旋桨最大翘曲量的影响因素 [21] 。通过 Moldflow 查询 SABIC 公司的 PA6+ 碳纤维材料可知,其模具温度推荐范围为77~104∘C ,熔体温度推荐范围为 250~330∘C ,该推荐范围为仿真试验工艺参提供参考。本文选择 Moldflow 中的“冷却 + 填充 + 保压 + 翘曲”为分析序列,用于分析在不同工艺参数组合下,无人机螺旋桨的最大翘曲量。本文对六个工艺参数组合分别选取了 5 水平,参数水平设置如下表4-1 所示,因参数较多,若对6 因素5 水平需要进行 56 次实验;因此,本文借助正交实验设计中正交表,选取部分有代表性组合,采用 L25 (56)正交实验设计,通过MINITAB 生成正交表,将生成的正交表内参数导入 Moldflow 中进行仿真分析结果入下表 4-2所示。
图4-1 注塑工艺参数与水平

图 4-2 L25 (56) 正交实验方案和结果

第四章 正交实验设计

5.1 实验结果分析
本文进行50 次仿真实验,其中仿真结果为第16 组实验无人机螺旋桨的最大翘曲量最小,为 0.2098mm ;第30 组实验无人机螺旋桨的最大翘曲量最大,为 0.2938mm, 。最小翘曲量所对应的工艺参数如下所示:熔体温度 290∘C 、模具温度 77∘C 、注射时间 1.1s、保压时间 15s、保压压力80Mpa、周期时间45s,入下图5-1 所示。
变形,所有效应变形比例因子 =1.000

5.1.1 极差分析
通过 MINITAB 软件生成正交实验表,将表内数据导入 Moldflow 中进行仿真分析,将分析结果输入 MINITAB 中进行极差分析,分析结果如下表 5-2 所示。通过分析得到六个因素的显著性影响排序分别为:保压压力>注射时间 > 周期时间 > 熔体温度 > 保压时间 > 模具温度。通过MINITAB 生成的均值主效应图,如下图5-1 所示。
图 5-1 极差分析

通过翘曲主效应图,能看出曲线波动越大(极差越大),因素对于翘曲量的影响越显著。分析可知,保压压力(因素 E)对翘曲量影响极其显著;注射时间(因素 C)、周期时间(因素F)等影响以此减弱。主效应图为后续优化无人机螺旋桨注射工艺参数提供了依据和支持。
图5-1 第16 组仿真最大翘曲量结果

5.1.2 方差分析
通过对无人机螺旋桨最大翘曲量进行方差分析,找到影响注射时最大翘曲量的显著影响因素,通过 F 值和显著性衡量因素在最大翘曲量的作用大小,方差分析入下表 5-2 所示。R方为 0.956,证明该方差分析拟合度高,拟合效果极佳。首先,由表中数据可知保压压力显著性(P 值)远小于0.01,熔体温度和注射时间都小于0.01,模具温度和保压时间小于0.05但大于等于0.01。因此,得出六个因素对注塑成型过程都存在显著性影响。其次,通过表5-2中的 F 值得出各个参数对最大翘曲量的影响程度,保压压力>熔体温度>注射时间 > 周期时间>模具温度>保压时间,其中保压压力远大于其他参数的 F 值,由此看出保压压力是调整翘曲量的核心因素。
表5-2 方差分析

5.2 基于BP-GA 算法的工艺参数优化
本文运用 BP-GA 算法进行无人机螺旋桨注塑工艺参数优化主要分为两部分分别为 BP 神经网络拟合和遗传算法求解参数优化问题。BP-GA 算法工艺参数优化运行流程图如下图 5-3所示。根据原理表示 [22][23],具有单隐含层的 BP 神经网络可以映射出所有连续的函数。所以本文选取 1 个隐含层来进行搭建神经网络,第一个隐含层节点数根据经验式(1)进行确认,将六个工艺参数作为输入层,塑件的最大翘曲量作为隐含层,神经网络结构为 6-25-1,如下图5-4 所示。

式中,m 作为隐藏层节点数,n 为输入层节点数,1 为输出层节点数, x 为 [1,10] 之间的常数。
构建 BP 神经网络需要对试验数使用式 (2) 进行归一化处理,同时需要随机选取 30 组作为训练集,然后将全部的50 组试验数据作为测试集来检验BP 神经网络的泛化能力。

图5-2 翘曲主效应图

表 5-3 BP-GA 工艺参数优化流程图

表5-4 BP 神经网络拓扑结构图
然后本文调用 Matlab 软件中的神经工具箱,对 BP 神经网络进行训练和模型拟合。本文使用 mapminmax 函数将输入输出数据进行归一化处理至 [0,1] 区间,消除不同参数量纲差异对模型训练造成的影响。输入层到隐藏层采用 Tansig 激活函数(双曲正切 S 型函数),实现非线性映射。隐藏层到输出层采用 Purelin 激活函数(线性函数),适合连续值预测问题。然后在训练算法中,本文采用 Levenberg-Marquardt 算法(trainlm)作为学习算法,该算法结合了梯度下降法和高斯牛顿法的优点,在中小规模数据集上具有较快的收敛速度,学习速率设置为 0.01,目标误差设置为 10-7 ,最大迭代次数为 5000 次,BP 神经网络预测误差、预测误差百分比以及拟合效果如下图 5-5、5-6、5-7 所示。在 BP 神经网络预测时,本文加入了多轮训练策略,每轮训练后计算 R2 值来估计模型的拟合优度,去重复训练 BP 神经网络达到目标的 0.85 以上的拟合优度,最终拟合优度达到 0.8909,确保了使用的是表现最优的网格,能够准确反映注塑工艺参数与产品性能之间的复杂关系。
图5-6 神经网络预测误差百分比

图5-5 神经网络预测误差

图 5-7 BP 拟合效果

图5-8 遗传算法适应度曲线

本文以最小化塑件的最大翘曲变形量作为目标,以熔体温度、模具温度、注射时间、保压时间、保压压力和周期时间的参数范围作为约束条件,利用遗传算法进行搜寻从而获得无人机螺旋桨注塑最小翘曲变形量的工艺参数。本文关于塑件最大翘曲量 Δy 的数学优化模型如式 (3) 所示。

式中, .x1..x2.x3.x4.x5.x6 分别为6 个工艺参数的参数值。本文针对最小化最大翘曲量问题,使用遗传算法进行求解,迭代次数为 300 次,种群规模为 100,交叉概率为 0.88,变异概率为 0.015 。运行结果表面 100 次迭代后逐渐收敛,获得的最小塑件翘曲量为 0.1916mm ,迭代曲线如图5-8 所示,所对应的六个工艺参数如表 5-3 所示
然后将算法得出的最优工艺参数通过 Moldflow 进行仿真验证,获得优化后的无人机螺旋桨最大翘曲量结果如图 5-9 所示,无人机螺旋桨最大翘曲量为 0.1889mm。BP-GA 算法的预测值和仿真值之间的相对误差为1.43%,表明BP 神经网格的拟合效果较好。误差在3% 以下,证明 Moldflow 仿真结果与 BP-GA 神经网络算法的预测结果非常接近,BP 神经网格建立的预测模型具有较准确的精度,预测值较为准确。
表 5-5 BP-GA 算法寻优结果

图5-9 BP-GA 优化后的最大翘曲量结果

第六章 结论
首先,本文通过查阅文献和资料发现无人机螺旋桨工艺参数研究较少,对此本文通过Solidworks 三维软件对无人机螺旋桨进行三维建模,再通过 MINTAB 软件生成 L25 ( (56) 的正交实验表,其中将熔体温度、模具温度、注射时间、保压时间、保压压力和周期时间作为影响因子,以无人机螺旋桨最大翘曲量作为目标指标进行 Moldflow 注塑成型仿真实验。将运行得到的数据通过 MINTAB 的极差分析和方差分析得到各工艺参数对于无人机螺旋桨最大翘曲量的影响规律和显著影响因素为保压压力、熔体温度、注射时间。
其次,利用 BP-GA 算法对无人机螺旋桨工艺参数进行优化,当熔体温度为 297.9211℃,模具温度为 89.1306 ℃,注射时间为 1.1485s,保压时间为 11.9048s,保压压力为78.3282Mpa,周期时间为 47.3447s 时,最大翘曲量的预测值和仿真值分别为 0.1916mm 和0.1889mm,两者的相对误差为 1.43%,说明 BP 神经网络获得的模型很好的反映了工艺参数鱼翘曲量之间的映射关系。
最后,得出的工艺参数为以后企业针对无人机螺旋桨注塑工艺参数优化提供了有力支持和依据。
参考文献:
[1]秦杰 . 某型无人机螺旋桨流固耦合气动分析 [D]. 沈阳航空航天大学 ,2023.DOI:10.27324/d.cnki.gshkc.2023.000184.
[2]Gupte, S., Paul Infant Teenu Mohandas, & Conrad, J. M. (2012). A survey ofquadrotor Unmanned Aerial Vehicles. 2012 Proceedings of IEEE Southeastcon.
[3]ST R ANO M, R ANE K, FA R ID M A, et al. Extrusion-basedadditivemanufacturing of forming and molding tools [J]. TheInternational Journal ofAdvanced Manufacturing Technology,2021,117( 7 /8) : 2059- 2071
[5]CHEN D, LU G, HE L, et al. Warpage of injection-molded automotive B pillar trim fabricated with ramie fiber-reinforced polypropylene composites [J]. Journal of Reinforced Plastics & Composites, 2015, 34 (14):1-9 .
[4]MAHSHID R,ZHANG Y,HANSEN H N,et al. Effect of moldcompliance on dimensional variations of precision molded components in multi-cavity injection molding [J]. Journal of ManufacturingProcesses,2021, 67(3):12-22
[7]Hasan Oktem, Tuncay Erzurumlu, Ibrahim Uzman, Application of Taguchi optimization technique in determining plastic injection molding process parameters for a thin-shell part[J]. Materials and Design, 2005, 1271-1278.
[8]S.M. Nasir, K.A. Ismail, Z. Shayfull, et al. Comparison between Single and Multi Gates for Minimization of Warpage Using Taguchi Method in Injection Molding Process for ABS Material[J]. Key Engineering Materials, 2014, 842-851.
[6]PATCHARAPHUN S, MENNIG G. Simulation and experimental investigations of materials distribution in the sandwich injection molding process [J]. PolymerPlastics Technology and Engineering, 2016, 45 (6) : 759-768
[9]Xiaohong Tan, Leigang Wang, Wenshen Wang. Optimization of Injection Molding Process Parameters with Material Properties Based on GA and BP[J]. Applied Mechanics and Materials, 2013, 586-590.
[10]Rosli U M ,Khor Y C ,Zailani A Z .Optimization of process parameters in metal injection molding for turbine blade using response surface methodology[J]. The International Journal of Advanced Manufacturing Technology,2025,137(11):1-14.
[11]ILYAS R A M, l. ssi ed 1360
[12]KIRAC F T, DAGDELEN A F, SARICAOGLU F TRec n d p opolymer fi lms u d in f oo d ms [J ] . Jou r nal o F ood an ch,2022, 61 (1): 15
[13]LUO F.FO RY A, REN J, et al R t pr te f m t 2020 8
[14]Hong H ,Yu X ,Runguo W, et al.Optimization design of cooling system for injection molding mold of non-pneumatic tire[J].Thermal Science and Engineering Progress,2023,42
[15]Tsai ,Chi-Sheng.Evaluation and Optimization of Injection Molding Parameters Using Taguchi’s Experimental Design and Moldflow Analysis[J]. Advanced Science Letters,2012,12(1):304-308(5).)
[16]Chen S Y ,Che F T ,Fei T M , et al.Optimization of Injection Molding Parameters for Plastic Part Using Taguchi-TOPSIS Method[J].Advanced Materials Re search,2011,421(421-421):440-443.
[17]周晓莺 . 基于遗传算法和 Moldflow 的注塑过程优化与仿真 [J]. 塑料工业 ,2018,46(03):67-70.
[18]李昆 , 赵刚 . 基于神经网络与遗传算法的短纤维复合材料注塑成型参数优化研究[J]. 南昌航空大学学报 ( 自然科学版 ),2017,31(02):39-43.
[19]侯媛彬 , 周莉 , 王立琦 , 等 . 系统辨识 [M]. 西安 : 西安电子科技大学出版社 ,2014: 133-134.
[20]苏通 , 黄瑶 , 倪君杰 , 等 . 基于径向基神经网络的导光条注塑工艺优化 [J]. 现代塑料加工应用 ,2021,33(01):36-39.DOI:10.19690/j.issn1004-3055.20200188.
[21]王博 , 蔡安江 , 李正迁 , 等 . 玻璃纤维增强尼龙 66 复合材料无人机桨叶注塑成型翘曲变形优化 [J]. 塑性工程学报 ,2020,27(01):68-74.
[22]Robert, Hecht-Nielsen. Theory of the backpropagation neural network[J]. Neural Networks, 1988
[23]杨守建, 陈恳.BP 神经网络性能与隐藏层结构的相关性探究[J]. 宁波大学学报( 理工版 ),2013,26(01):48-52.
项目来源:National Training Program of Innovation and Entrepreneurship for Undergraduates 项目编号:No.202210566015
京公网安备 11011302003690号