- 收藏
- 加入书签
基于核心素养的小学第二学段数学大单元教学设计分析
摘要:新课改教育背景下,强调对学科核心素养的培养,而小学数学则更是将数学知识与技能、数学思想和方法的培养置于课堂教学关键位置,通过以大单元教学框架构建,对单元知识进行重组,并将抽象框架转化为具体的教学活动,能提高课堂教学有效性。对此,下述以基于核心素养的小学第二学段数学大单元教学设计方法展开探究,将数学核心素养的培养贯穿于教学各个环节,引领创新实践活动设计,提高课堂教学效果。
关键词:核心素养;小学第二学段数学;大单元教学设计;优化方法
前言
小学数学属于一门逻辑性较强的课程,核心素养引领下小学数学教学,强调学生将数学抽象理论与生活实际紧密结合,用理论知识解决实际问题的同时,发展数学思维和能力,能够更好地促进学生数学核心素养全面发展。通过从学科实际情况出发,转变当前单一化的教学方法,从大单元整体视角对知识进行整合,能够更好地帮助学生培养整体性思维,不断完善知识框架,对于提高小学数学教学质量有着重要作用。
一、核心素养引领下小学数学大单元教学设计重要性
核心素养背景下,对于大单元教学活动的设计,需要遵循“以学生为本”的教育理念,从第二学段学生性格特征、学习水平着手,确保教学活动设计符合学生实际发展需要,能更好地辅助学生以整体思维、抽象逻辑思维思考、分析和解决问题。从当前新课程标准来看,对于小学数学新教材的编制,以核心素养为导向,更多地以螺旋式、直线式、分支平行式以及综合式四种来进行教材编排,横向依托大单元设计,力求实现知识螺旋式渗透,优化结构化编排,体现螺旋式整合,而教师通过站在“高位”以统筹全局的教育思想,对教学内容进行二次重组,从而能够拓宽教育内容的范围,以宽泛、完备的教学体系,为学生打造全新教学课堂,使得小学生综合素养能够得到全面发展,属于现代化教学设计改革方向,能更好地落实素养培育目标[1]。
二、核心素养下的小学第二学段数学大单元教学设计分析
(一)强化素养目标构建
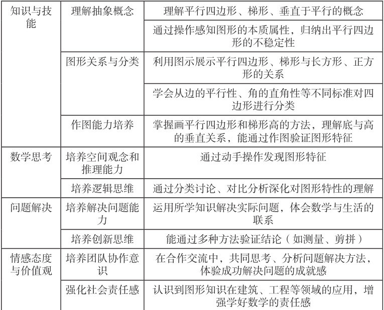
核心素养背景下对于小学数学大单元教学课堂的构建,需整合多维素养目标,从而能形成以目标为导向的教和学。在这一环节,可以以大单元主题为纽带,将知识与技能、数学思考、问题解决、情感态度与价值观有机结合,整合四维目标,能更好地培养学生逻辑思维、创新能力及综合应用能力。并在素养目标的引领下帮助学生建立起知识之间的逻辑联系,能实现深度理解、实现知识系统化学习,有助于促进学生核心素养发展。例如“平行四边形与梯形”相关知识的整合学习,对于四维目标的融合,明确大单元主题为“四边形的分类与关系——构建图形知识网络”,便可以围绕主题整合四维目标(具体如下表 1),能以知识网络体系的构建,帮助学生全面掌握平行四边形和梯形的相关知识。
表1 :整合四维目标

(二)重组单元教学内容
基于核心素养的小学第二学段数学大单元教学设计,可以从学生实际出发,针对课堂教学内容的各个单元再次调整 [2]。这一环节对于单元内容的二次调整,需要从大主题着手,围绕主题重新梳理单个或多个单元内容,将零散的、碎片化的知识系统化重组,以此来更好地完成对系统化知识框架的构建,能引领学生在置身于大情境、完成大任务的同时,逐步达到深度学习的教学效果,不断强化学生的整体思维,对于提高数学课堂的教育质量和教学效率有着重要的现实意义。例如“平行四边形与梯形”相关知识大单元教学,重组教学内容,需要重新梳理关系,整合后内容先引领学生思考平行于垂直的相关概念,以画垂线的方式研究点到直线的距离,从四边形的共性和个性入手,弄清楚同一平面内的直线的位置关系之后。再将平行四边形和梯形作为整体来学习,齐头并进地认识平行四边形和梯形的特点与特性,让学生经历分类思辨过程,能更好地培养逻辑思维和整体思维。
(三)设计综合学习任务
综合性学习任务超越单一知识点,强调培养学生综合素养,对此,小学数学大单元教学设计,落实核心素养培育目标,还可以为学生设计综合性学习任务。确保任务设计与学生实际生活相结合,引领学生在解决问题的同时,能实现单元知识迁移,理解数学本质,将不同单元数学知识充分整合并应用。例如“平行四边形与梯形”相关知识大单元教学,设计综合性学习任务,如测量物体高度(梯形高)、设计稳定结构(平行四边形稳定性)等,将几何知识与现实问题结合,此时,学生能以小组合作探究方式,发展动手能力、空间想象能力及协作沟通能力,且学生分析和解决问题,不再局限于某一知识点,而能引领学生在亲身参与、深度探究的过程中,经历观察、假设、验证、反思等学习过程,形成批判性思维与问题解决能力,打破了“课堂—书本”的局限性,能促进学生全面发展[3]。
结语
综上所述,基于核心素养的小学第二学段数学大单元教学设计,明确素养目标的基础上,重组教学内容、设计综合性学习任务,系统构建学生对平行四边形和梯形的认知体系,同时培养学生的综合应用能力。
参考文献:
[1] 张钧志 . 核心素养导向下的小学数学大单元教学设计——以人教版四年级数学上册“角的度量”单元为例 [J]. 新课程 ,2024,(29):125-127.
[2] 金文宝 . 基于核心素养背景进行小学数学大单元教学设计的实践探析 [J].小学生 ( 中旬刊 ),2024,(10):52-54.
[3] 何金线 . 核心素养下小学数学大单元教学设计与实施——以“多边形的面积”单元为例 [J]. 小学教学参考 ,2024,(23):66-68.
作者简介:聂英杰,出生年月:1981 年1 月,性别:女,民族:汉族,籍贯:
学历:硕士研究生,职称:中学二级,研究方向:新课标的那种研读方向
京公网安备 11011302003690号